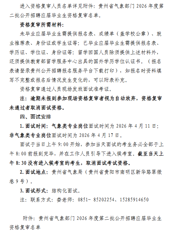
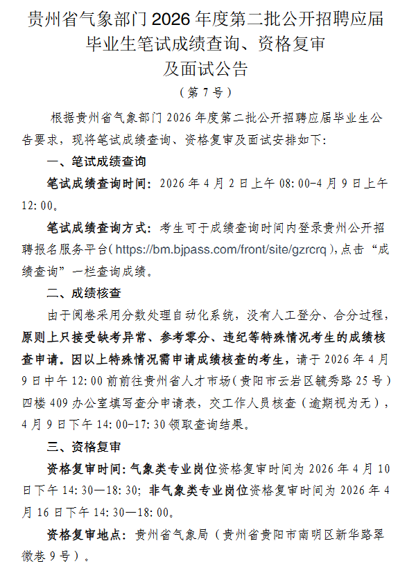
(面试:4月11日/4月17日)贵州省气象部门2026年度第二批公开招聘应届毕业生笔试成绩查询、资格复审及面试公告(第7
更新时间:2026-04-02 贵州黔贤教育:整理发布 点击量:次
声明:本网站部分内容来源于网络搜集及网友投稿,由本站编辑整理发布,仅用于学习交流使用,非盈利目的,如涉及侵权请联系本站管理员进行删除或修改。
在线预约报名
如需咨询课程,可以留下您的联系方式,工作人员看到后会尽快联系您


更新时间:2026-04-02 贵州黔贤教育:整理发布 点击量:次
声明:本网站部分内容来源于网络搜集及网友投稿,由本站编辑整理发布,仅用于学习交流使用,非盈利目的,如涉及侵权请联系本站管理员进行删除或修改。
如需咨询课程,可以留下您的联系方式,工作人员看到后会尽快联系您