【人才引进】贵州省人民医院2025年秋季校园招聘公告(招满为止)
更新时间:2025-10-23 贵州黔贤教育:整理发布 点击量:次
一、医院简介
贵州省人民医院是集医疗、教学、科研、干部保健、预防、康复、急救为一体的大型综合性三级甲等医院。一院两区,占地面积共550余亩,编制床位5055张,下设62个临床及医技科室,3个院所(贵州省心血管病医院、贵州省呼吸疾病研究所、贵州省肾脏泌尿研究所)。医院现有在岗职工6000余人,其中高级职称900余人,博士和硕士研究生导师200余人,博士及硕士以上学历人员1600余人。国家杰出专业技术人才、国家卫生计生突出贡献中青年专家、省委重点联系专家、省委联系专家、享受政府特殊津贴专家、贵州省高层次创新型百层次和千层次人才80余人次。近年来,获得国家科技进步奖二等奖1项、省级科技奖一等奖2项、二等奖4项、三等奖9项,省医学奖30余项。历年来国家三级公立医院绩效考核均获得A+等次。获得了“全国文明单位”“全国五一劳动奖状”“全国抗击新冠肺炎疫情先进集体”等国家级荣誉和称号。
2024年医院两院区门急诊量361万人次,较2023年上升23.26%;出院病人18.29万人次,较2023年上升30.1%;日间手术占比从31.38%上升到35.7%;平均住院日6.83天,较2023年缩短0.4天;PET-CT全面运行。截至2024年底累计开展达芬奇和骨科机器人手术2125例、肝移植310例、肾移植362例、器官捐献385例,在西南地区名列前茅。
一、国家级平台 国家区域医疗中心 国家卫健委肺脏免疫性疾病诊治重点实验室 国家紧急医学救援基地 国家移动中毒应急处置中心(贵州) 国家药物/医疗器械临床试验机构(GCP方向30个) 国家癌症中心贵州分中心 国家老年医学中心贵州分中心 国家高级卒中中心 国家临床医学研究中心省级分中心(感染性疾病、呼吸系统疾病、肾病)
二、院士工作站 与清华大学戴琼海院士联合成立“立体视觉成像与临床应用”院士工作站,借助清华大学信息科学技术学院的优势资源助力省医、贵州乃至西部地区的医疗卫生事业发展。把人工智能技术充分应用于智慧医院建设、把实验室研发的医疗设备转化应用于临床,打造合作共赢的新标杆。
三、学科建设 国家重点临床专科10个、院士工作站1个、省级重点临床学科专科28个、省科技创新人才团队10个、省临床医学研究中心4个、省人才基地6个、省级质量控制中心25个。
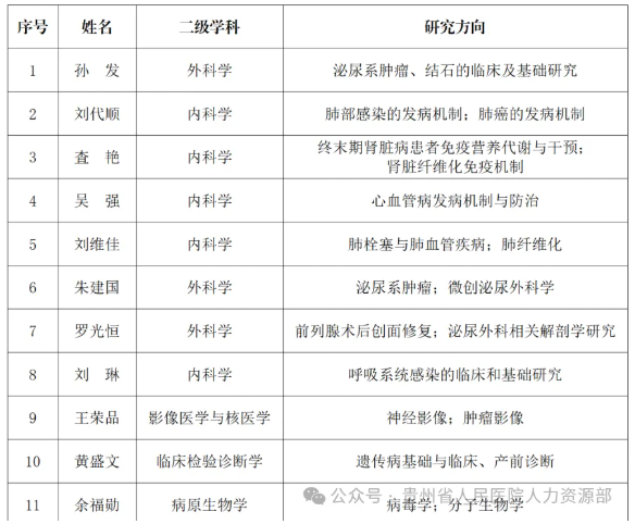
四、校招行程 近期拟参加国内部分重点医学院校2025年秋季校园招聘会,欢迎优秀人才到场详谈。 五、2026年定向选调硕士毕业生事业编制 六、2025年博士招聘事业编制 七、2026年招聘事业编制 八、博士人才待遇 备注:发表的论文要求是近5年以独立作者或第一作者发表的科研论文;论文分区按照中科院分区。 九、成长与发展通道 (1)编制事业编制 (2)继续深造培养 支持鼓励优秀人才到国内外高水平医疗机构和科研院所进行访学、交流,或进入我院博士后工作站从事博士后研究工作。 (3)职称评审 根据省内高层次人才引进优惠政策,可按评审条件推荐聘用满 1 年的博士人员申报副高级专业技术资格。 十、支持与服务保障 为高层次人才提供一流的服务保障,解决人才后顾之忧,心无旁骛地工作和发展。 (1)薪酬 薪酬待遇按照副高职称标准发放3年。 (2)科研奖励 科研成果根据我院科研评价标准进行评价并兑现奖励。 (3)享受贵州省高层次人才配套服务 发放贵州省高层次人才服务绿卡,享受我省引进高层次人才在项目扶持、科研资助、财税支持、医疗服务、住房保障等方面的各项优惠政策。 (4)员工关怀 医院提供 1200元/月餐食补贴,每年一次健康体检。 (5)其他配套支持 医院自办有幼儿园,可直接入园。 (6)人才公寓 免费提供人才公寓一套,按照“拎包入住”的标准,配备生活家电、厨卫设施及全套高品质家具设施,并提供24小时管家服务。 十一、博士后招聘 (1)导师及研究方向 (2)入站条件 1.具有良好的政治素质和道德修养,品学兼优,遵纪守法,身心健康,未受过刑事处罚及行政处罚; 2.在国内外获得博士学位,且获得学位时间一般不超过3年; 3.具有医学、微生物学、生物信息学、细胞生物学、免疫学、分子生物学等相关学科背景; 4.具有较强的学术水平和能力; 5.在站期间能全职、独立完成博士后研究工作; 6.既往发表中科院二区以上的学术论文至少一篇; 7.年龄一般应在35周岁以下。 (3)在站期限 2年 (4)薪资待遇 1.生活资助经费:40万元/年(税前); 2.科研启动费:5万元; 3.科研绩效:博士后在站期间取得的代表性成果,按照医院科研业绩奖励规定进行奖励。 十二、应聘方式










(一)博士岗位 应聘博士岗位人员请扫描下方二维码,下载填写《贵州省人民医院优秀青年人才引进申请表》,将《申请表》及其印证材料(博士学历学位证书或学籍验证报告;一作文章原文及其发表当年具有中科院分区的检索报告;相关专业证书)发送到电子邮箱,邮件主题请参照如下格式编写: “姓名+毕业院校+学历+专业+投递岗位”。 1.联系人 人力资源部 胡老师、邓老师、李老师 2.联系电话 0851-85258268 0851-85926200 3.电子邮箱 gzsyrlzyb@163.com (二)博士后岗位 1.将个人简历发送到电子邮箱,邮件主题请参照如下格式编写:“姓名+毕业院校+学历+专业+投递岗位”。 2.联系人 科研处 赵老师 3.联系电话 0851-85273798 4.E-mail kjc264@sina.com




高分课堂


日常剪影


校区环境


声明:本网站部分内容来源于网络搜集及网友投稿,由本站编辑整理发布,仅用于学习交流使用,非盈利目的,如涉及侵权请联系本站管理员进行删除或修改。
在线预约报名
如需咨询课程,可以留下您的联系方式,工作人员看到后会尽快联系您



