【合同制】黔东南州中医医院招聘编外合同制专业技术人员公告(4月9-11日报名)
更新时间:2025-04-03 贵州黔贤教育:整理发布 点击量:次
因医院工作需要,现公开招聘一批编外合同制专业技术人员,为做好本次招聘工作,特制定本公告,凡有意应聘的考生请仔细阅读招聘公告,按要求报名应聘。
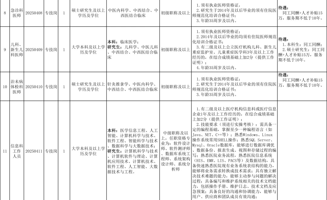
一、招聘条件、岗位及要求 1.招聘条件:思想政治素质好,遵纪守法,服从工作安排,团结协作精神强,具有良好的职业道德和敬业精神,具备良好的身体与心理素质,能全面履行岗位职责,各岗位其他具体要求详见附件1岗位需求表。 2.招聘岗位及要求:详见附件1。 3.年龄要求核算时间截点:报名截止当天(2025年4月11日)。 4.招录方式及时间安排:通过面试、面谈等方式择优录用,部分岗位根据报名人数情况确定是否增加笔试或实操考核环节。具体面试、笔试或实操考核时间,待报名结束后另行通知,请随时留意我单位在我院官网和订阅号发布的公告。
二、公示公告发布地址 黔东南州中医医院官网(https://www.qdnzzyy.cn)、黔东南州中医医院订阅号,该两个网站为本次招聘信息发布的指定官方网站,不委托第三方发布相关信息,报考者应密切关注指定网站发布的有关信息,避免因未及时阅读公告以致延误后期各环节的选拔。 三、报名时间及地点 1.报名时间:2025年4月9日至2025年4月11日(上午8:00-12:00,下午14:00-17:30)。 2.报名地点:凯里市北京东路优程酒店11楼,黔东南州中医医院行政办公区人事科。 3.报名方式:现场报名。 四、有以下情形的,无论在任何环节发现,均取消进入下一环节资格 1.受过党纪、行政处分尚未解除处分的;曾被开除公职或被辞退未满5年的人员。 2.受刑事处分并在服刑期间的;曾因犯罪受过刑事处罚或受过劳动教养的人员。 3.有违法违纪嫌疑正在接受组织审查的。 4.不符合招聘岗位要求的相关资格条件的。 五、报名需提供的材料。 1.报名表一份; 2.《居民身份证》(第二代)原件及复印件一份; 3.毕业证、学位证原件及复印件一份。2025年毕业的应届毕业生以就业推荐表原件及复印件替代毕业证学位证报考,同时承诺能在2025年8月31日前获得报考岗位要求的毕业证、学位证、规培证(或成绩单),否则视为不符合报考资格要求,不予录用。 4.《教育部学历、学位证书电子注册备案表》(学信网)一份; 5.各类执业或职称资格证件原件及复印件一份; 6.有工作经历要求或以工作经历作为加分证明的,需提供原单位工作证明。 六、准考证发放 《准考证》发放地点为:黔东南州中医医院人事科(凯里市北京东路优程酒店11楼,黔东南州中医医院行政办公区),发放时间:另行通知,《准考证》必须本人持本人有效证件原件到指定地点领取,不得代领,逾期未领的视为放弃招聘选拔资格。 七、其他事项 凡在招考过程的任何环节,考生未按要求参加或被认定为不合格的,不得进入下一环节。 联系电话:0855-8276127 附件1: 附件2:








高分课堂


日常剪影


校区环境

声明:本网站部分内容来源于网络搜集及网友投稿,由本站编辑整理发布,仅用于学习交流使用,非盈利目的,如涉及侵权请联系本站管理员进行删除或修改。
在线预约报名
如需咨询课程,可以留下您的联系方式,工作人员看到后会尽快联系您



