【合同制】平塘县人民医院医共体总院公开自主招聘22名专业技术人员简章(1月15-17日报名)
更新时间:2024-01-12 贵州黔贤教育:整理发布 点击量:次
为提高平塘县人民医院医共体总院医疗服务质量和水平,根据医院业务发展需要,拟面向社会公开自主招聘专业技术人员22名,为确保招聘工作顺利进行,特制定本简章。
一、工作原则及程序
(一)招聘工作坚持公开、公平、公正的原则,公开招聘、严格程序、择优录用。
(二)坚持标准,择优录取,注重德才兼备,注重发展潜力。
(三)由平塘县人民医院医共体总院发布招聘公告,组织报名及资格审查,公示笔试、面试、体检及招聘结果。
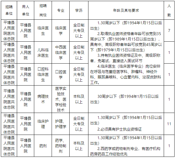
二、招聘职位及人数、条件
(一)平塘县人民医院医共体总院公开自主招聘专业技术人员职位表

(二)报考基本条件
1.热爱祖国、拥护中国共产党的领导,具有良好的政治思想素质,无违法、违纪行为。
2.有较强的事业心和责任感,热爱医疗卫生事业。
3.身体健康,五官端正,符合《公务员录用体检通用标准(试行)》的有关规定。
4.年龄按要求以应聘之日起计算
5.具备招聘岗位所需的其他条件。
(三)有下列情形人员不得报考:
1.曾因犯罪受过刑事处罚、曾被开除公职、被辞退未满5年的人员。
2.发生重大责任事件,曾因贪污、行贿受贿、泄露国家机密等原因受到过党纪、政纪处分的人员。
3.不符合招聘对象、报考条件或职位所需资格条件的人员。
4.曾在公开招聘考试中有作弊记录的人员。
5.有法律、法规规定不得报考的其他情形的。
6.在其他单位工作因违反操作规程被开除的人员。
三、报名及资格审查、开考比例要求
(一)报名方式:采取现场报名的方式进行
(二)报名时间:2024年1月15日-1月17日,上午08:00-11:30,下午14:30-18:00(工作时间)。
(三)报名地点:平塘县人民医院人力资源科(临床、口腔、药剂专业),平塘县人民医院护理部(护理专业)。联系电话:0854-4831029。
报名需提供资料:
1.《平塘县人民医院医共体总院公开自主招聘人员报名登记表》。
2.证件资料:身份证、毕业证、学位证、执业医师(执业助理医师)资格证等原件及复印件。
3.近期免冠小2寸照片3张。
(四)报名现场资格审查:2024年1月15日-1月17日上午08:00-11:30,下午14:30-18:00(工作时间)。
(五)报名现场领取笔试准考证。
(六)开考比例要求:本次招考不设置开考比例,按实际报名人数开考,报名人数与职位计划招聘人数达不到1:1比例的职位,由平塘县人民医院医共体总院公开招聘领导小组研究决定。
四、笔试
笔试为闭卷考试,由平塘县人民医院医共体总院公开招聘领导小组负责统一组织命题、制卷、阅卷等考试考务工作。
笔试科目 : 招聘岗位专业基础知识(总分100分)。
笔试时间:2024年1月19日上午08:30—09:30
笔试地点:以准考证为准。
考生必须同时持有效《居民身份证》和《笔试准考证》提前15分钟进入考场参加笔试。
五、面试及总成绩
(一)面试
根据招聘职位数,从高分到低分依次按3:1比例确定面试对象,笔试成绩名次出现末位并列的,同时进入面试。
1.面试时间及地点:以医院的通知时间及地点为准。
2.面试由平塘县人民医院医共体总院公开招聘领导小组负责组织统一命题、面试、评分等工作。
3.未参加面试的考生取消进入下一环节资格。
(二)总成绩计算
1.总成绩按笔试成绩占40%、面试成绩占60%计算;总成绩=笔试成绩×40%+面试成绩×60%,免笔试人员面试成绩以100%计算,直接以面试成绩排名。
2.同一职位考生总成绩名次出现末位并列的,以笔试成绩高的进入下一环节。
3.笔试、面试和总成绩均按“四舍五入法”保留小数点后两位数字。
(三)成绩公布
面试成绩当场公布,考试结束当天公布考试结果,所有考试成绩在平塘县人民医院医共体总院公示栏公示。
六、体检
(一)体检人员根据招聘数按总成绩从高分到低分按1:1的比例确定,时间以医院通知为主。
(二)体检标准参照《公务员录用体检通用标准(试行)》的有关规定执行,由人力资源科统一组织实施,体检费用由考生自理。
(三)体检结束后,考生体检结果未达到标准需复检的,考生应在接到体检结果通知2天时间内书面提出复检申请,经医共体总院公开招聘领导小组同意后统一组织复检。
(四)未参加体检或体检不合格的人员取消进入下一环节资格。
(五)体检不合格的,可进行递补体检。
七、考察
体检合格人员列入考察对象。由平塘县人民医院医共体总院公开招聘领导小组负责组织考察。考察时还须进一步核实报考者是否符合规定的报考资格条件,确认其报名时提交的信息和材料是否真实、准确。
在考察中发现有不符合招聘职位要求的,经招聘领导小组审定,不予聘用。
八、聘用
(一)经笔试、面试、体检、考察合格的人员,确定为拟聘用人员,办理试用手续,试用期为1-3个月。在试用期发现下列情况之一者,取消试用资格:
1.组织纪律涣散、违反医院劳动纪律。
2.工作中发生严重差错并查有实据的。
3.试用期满考核不合格的。
4.在试用期间发现所提交的资格证件与实际工作要求不相符的。
(二)试用合格后确定聘用的人员,签订《劳动合同书》。
(三)拟聘用人员必须服从医院工作安排,超过规定报到时间不到聘用单位报到的且未书面说明原因的,视为放弃聘用资格。
九、纪律监督
招聘工作严格按照公开、平等、竞争、择优的原则进行,坚持公开报考条件、公开考试程序、公开考试结果“三公开”制度。坚决杜绝弄虚作假、徇私舞弊等选人用人上的不正之风,如有其他违反公开招聘工作纪律的人和事,一经发现,坚决严肃处理,工作人员及其责任人给予相应的纪律处分,报考人员取消考试资格。
十、福利待遇
按照平塘县人民医院医共体总院薪酬待遇相关规定执行。
十一、本方案其余未尽事宜由平塘县人民医院医共体总院公开招聘领导小组办公室负责解释。
十二、联系方式
联系电话:人力资源科陶老师 0854-4831029
护理部杨老师 18985076111
地址:平塘县人民医院医共体总院人力资源科、护理部(门诊四楼)





声明:本网站部分内容来源于网络搜集及网友投稿,由本站编辑整理发布,仅用于学习交流使用,非盈利目的,如涉及侵权请联系本站管理员进行删除或修改。
在线预约报名
如需咨询课程,可以留下您的联系方式,工作人员看到后会尽快联系您



